Installation
Installation
1. Overview
본문서는 일반적인 VM Host 기반 LENA Server를 운영하기 앞서 설치에 대해 기술한다.+ LENA 의 전체 기능 및 운영에대한 내용은 별도로 제공되는 운영자 매뉴얼을 참고한다.
본 문서는 LENA 1.3.1 버전을 기준으로 기술하고, 다음과 같은 내용을 포함한다.
LENA 설치
Linux 기반
Windows 기반 설치
1.1. 구성요소
LENA는 Web Server, WAS(Web Application Server), Session Server와 Web Server의 Status를 확인하는 Node Agent, Application Server에 설치되어 Status정보를 제공하는 Advertiser와 관리자에게 제공되는 통합관리 도구인 Manager로 구성된다.
1.1.1. Server
LENA에서 제공되는 서버의 종류는 Web Server, Application Server, Session Server 3가지가 있다. 각 서버의 용도는 아래와 같다.
Web Server: 사용자 요청에 따라 Web Resource를 제공한다. Application Server가 제공하는 응용서비스의 Front역할을 수행하면서, 선택적으로 Load Balancing 및 보안 레이어(SSL)를 제공하는 역할을 수행한다.
Application Server: Java로 작성된 응용 서비스를 실행/제공 한다.
Session Server: Application Server간 사용자의 세션을 유지한다.
1.1.2. Agent, Advertiser
Node, Server에 설치되어 제어 및 모니터링 기능을 담당하는 Agent 이다.
Node Agent
Web Server 상태 모니터링 데이터를 취합하여 Manager에게 제공한다.
Advertiser
Application Server 상태 모니터링 데이터를 취합하여 Manager에게 제공한다.
1.1.3. Manager
Manager는 Node Agent와 Advertiser를 통하여 Node와 Server의 제어 및 모니터링 기능 등을 제공하는Web Application이다. 대표적으로 아래와 같은 기능을 제공한다.
| 항목 | 설명 |
|---|---|
Dashboard |
|
Server |
|
Server Cluster |
|
Resource |
|
Diagnostics + (모니터링) |
|
Topology |
|
Admin |
|
1.2. Mechanism
LENA는 Manager를 통해서 Web Server/WAS 를 모니터링 및 통합관리하는 기능을 제공한다. 이를 위해 Node라는 단위로 Agent가 설치되는데 이를 Node Agent라고 한다. Node Agent는 Manager의 사용자 명령을 전달받아 Node에 설치된 Web Server/WAS 를 제어하며 Node가 설치된 Host/VM, Web Server 의 모니터링 정보를 Manager로 전송한다.

LENA Manager, Web Server, WAS 외에도 Manager의 동작을 위해 사용되는 Manager Repository, Session Clustering을 위한 Sesssion Server, WAS의 모니터링 정보 수집을 위한 Advertiser가 작동하여 Manager를 통한 모니터링 및 통합관리가 가능하도록 한다.
| 항목 | 설명 |
|---|---|
Manager | 서버에 배포되는 설정파일 관리 및 Server 모니터링 기능 제공 |
Manager Repository | Manager 운영을 위한 파일저장 Repository, 각종 설정정보 및 DB 정보를 포함함 |
Node Agent | Web 서버 모니터링 데이터 취합 및 Manager에게 송신, Manager로부터 수신한 제어/설정 명령 실행 |
Application Server | Application Server Instance |
Web Server | Web Server Instance |
Session Server | Session Server Instance |
Advertiser | 모니터링 데이터 취합 및 Manager에게 송신(Application Server에 통합) |
2. Installation Prerequisite
2.1. 시스템 요구사항
2.1.1. Hardware Resource
CPU
전적으로 구동하고자 하는 Web Application이 어느 정도의 성능을 요구하는지에 달려있다. 기본적인 LENA 서비스 구동에 필요한 CPU는 2 Core 이상을 권고한다.Memory
Memory에 대해서는 아래 표를 참조한다. Web Server를 제외한 모든 Module은 JVM 기반으로 동작하므로 Heap Memory를 사용한다. LENA에서는 기본 Heap Memory 값을 미리 설정해 놓았으며, 설치 시에 해당 값으로 설치되나 필요에 따라 수정이 가능하다. 안정적인 운영을 위해 하나의 물리적 서버에 설치될 모든 모듈의 Heap Memory 설정 값의 합이 물리 서버의 잔여 메모리 용량보다 크지 않도록 유의한다.
| LENA Edition | File Size |
|---|---|
LENA Enterprise Edition | 400 MB |
LENA Standard Edition | 200 MB |
LENA Edition 에 따른 기본 설치를 위한 Disk Space는 위 표와 같으며, LENA Manager 및 Server의 최소 요구사항은 다음과 같다.
| 구분 | JVM | Disk Space | 최소 Memory | 기본 Memory |
|---|---|---|---|---|
Manager | JDK 1.8 + | 약 450 MB | 512 MB | 1 GB |
Node Agent | JDK 1.8 + | - | 64 MB | 256 MB |
Application Server | JDK 1.8 + | 약 100 MB | 512 MB | 2 GB |
Web Server | JDK 1.8 + | 약 50 MB | 512 MB | - |
Session Server | JDK 1.8 + | 약 50 MB | 512 MB | 1 GB |
각 구성 각 Server 설치 시 기본 Memory 기준으로 설치 되며, Memory 설정은 최소 Memory 이상으로 설정값을 변경하여 적용할 수 있다.
2.1.2. 운영체제
| OS | CPU (2 core 이상 권장) |
|---|---|
Linux 계열 (Kernel 2.6이상) | Intel x86 Series (64-bit) |
MS Windows 2008, 2012, 2016, 2019 | Intel x86 Series (64-bit) |
HP-UX 11.x, 11i, 11iV2, 11iV3 | PA-RISC |
IBM AIX 5L, 6L, 7L | POWER Systems (64-bit) |
Solaris 9, 10, 11 | SPARC |
Linux
Redhat (RHEL, CentOS) 6.5 이상 / Ubuntu 12.04 이상을 지원하며 가장 권고하는 운영체제이다. 일반적인 x86 아키텍처의 특성에 맞도록 대용량 통합서버 구성보다는 저용량 다수의 서버에 분산 설치하는 것을 권장한다.Windows
Windows 7 이상을 지원한다. Linux/Unix 달리 Windows 특성에 따라 LENA Module을 Background로 띄우기 위해 Windows Service 등록 기능을 제공한다. 그렇지 않으면 LENA Module이 항상 Foreground로 실행된다.Unix
Solaris, HP-UX, AIX를 지원한다. Unix의 경우 Linux/Windows와 달리 신규 버전 및 Patch가 기본 제공되지 않으며, 필요 시 해당 OS의 버전 별 개별 검토를 통해 제작 및 배포되며 이는 통상적으로 약 2주의 소요시간이 필요하다.
Linux/Unix에서는 기본적으로 LENA Module을 실행시키기 위한 스크립트를 제공한다. |
2.1.3. 계정
LENA를 설치하기 전 LENA 설치 및 기동에 이용한 계정이 필요하다. 적합한 이유가 없다면 보안 상 Root / Administrator 계정은 권고되지 않으며 이를 통해 LENA를 실행시킬 수 없으니 별도의 계정을 미리 생성하도록 한다.
| X86 아키텍처에서 권고되는 바는 아니지만, 만약 한 물리 서버에 서로 다른 다수의 업무 시스템이 운영되고 각 시스템 별로 담당 운영자가 구분되며 시스템 간 접근 통제를 위해 계정을 분리하여 사용한다고 가정하자. 이런 경우 운영자 계정 별(업무 시스템 별)로 Node를 구성/설치 하여 운영해야 하며 LENA Manager 또한 시스템 별로 구성하는 것을 권고한다. |
2.1.4. 디렉토리
LENA 설치를 진행하기에 앞서 이전 단계에서 생성한 계정이 이용 가능한 설치 디렉토리를 준비하여야 한다. 아래 표는 LENA에서 제안하는 디렉토리 구성이며 사용자 별로 정책에 맞는 디렉토리 구성을 이용하면 된다. 아래 표는 Linux/Unix 기준으로 설명되었으나 Windows의 경우 C: 하위에 동일하게 디렉토리를 구성한다.
| 구분 | Directory | 비고 |
|---|---|---|
LENA WAS Node(Binary) | /engn001/lena | |
LENA WEB Node(Binary) | /engn001/lenaw | |
Web Server, WAS Log | /logs001 | log경로 분리 필요 시 설정 |
Web Application Source | /sorc001 |
고려할 사항은 log 파일을 분리할 것인지 여부이다. log는 별도 분리 설정하지 않으면 LENA Node 가 설치되는 경로 하위에 기본 생성된다. log 확인을 손쉽게 하면서도 Disk 용량 관리를 편하게 하기 위해서는 log 디렉토리의 분리를 권장한다.
가능하다면 별도 외장 disk 볼륨을 Node, log, source 디렉토리에 Mount하여 OS System 영역과 격리하는 것을 권장한다.
2.1.5. JVM
JDK의 경우 LENA 설치 진행하기 전 별도 Binary 형태로 혹은 OS에서 제공하는 Package 설치 관리자를 통해 설치가 되어 있어야 한다. LENA 1.3은 OracleJDK/OpenJDK 8이상을 지원하며 JDK 6,7의 경우 LENA 1.2에서 지원한다.
OracleJDK의 경우 8u202 버전 까지만 무료로 이용할 수 있다. |
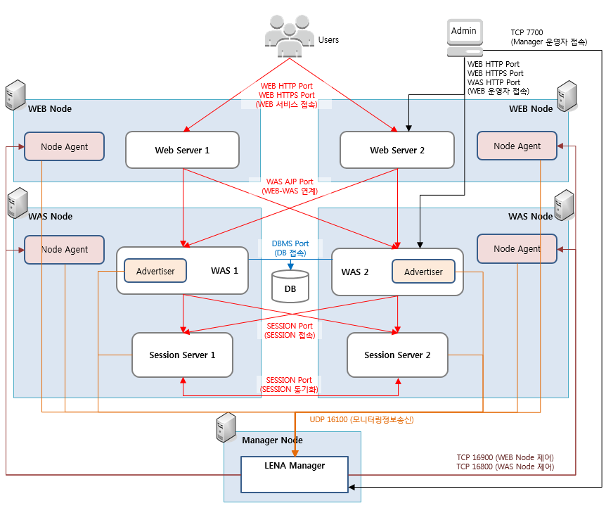
2.1.6. Network
아래 다이어그램은 LENA의 각 Module간 트래픽의 흐름을 나타낸 도표이다. LENA Management 관련 경로와 Web Service 관련 경로가 상세히 표현되어있다.

위 다이어그램에 표현된 LENA 모듈간 트래픽 경로와 사용 Port는 아래 표와 같다. 명시된 Port 번호는 사전 정의된 기본값이며 각 Module 설치 시 별도로 지정할 수 있다. 아래 표를 참고하여 Port를 선정한 뒤, 사전에 방화벽을 Open 해 놓아야 한다.
LENA에서 사용하는 Port는 보안 요건 상 1025이상의 Port를 이용한다. 단, 서비스 제공 시 80 Port 등의 Well-known Port를 이용해야 한다면 부록에서 제공되는 80포트 이용 가이드를 참고한다. |
| Src | Dest | Protocol | Port | 비고 |
|---|---|---|---|---|
운영자 | LENA Manager | TCP | 7700 | Manager Web UI 접속 |
LENA Manager | WEB Node Agent | TCP | 16900 | WEB Node 제어 |
WAS Node Agent | TCP | 16800 | WAS Node 제어 | |
WEB Node Agent | LENA Manager | UDP | 16100 | 모니터링 정보 송신 |
WAS Node Agent | ||||
WAS Advertiser | ||||
Session Server | ||||
유저/운영자 | Web Server | HTTP | 8000 | WEB 서비스 접속 |
HTTPS | 8363 | WEB 서비스 보안(SSL) 접속 (HTTP + 363 / 수정가능) | ||
운영자 | WAS | HTTP | 8080 | WAS 서비스 접속 |
Web Server | AJP | 8009 | Web Server-WAS 연계 (HTTP - 71 / 수정가능) | |
WAS | Session Server | TCP | 5180 | Session Clustering |
Session Server | ||||
WAS | DB | TCP | 3306 | WAS JDBC 접속 |
LENA는 Web Server / WAS 설치 시 HTTP Port를 지정하여 설치하도록 하고있다. 이 HTTP Port를 기준으로 HTTPS 포트와 같은 Server 동작을 위한 다른 Port를 자동계산하여 설치하는데 그 예시가 위 표에서 이탤릭 체로 표시된 포트이다. 따라서, Web Server, WAS를 다수 설치하는 과정에서 이미 사용된 다른 Port 와의 충돌을 방지하기 위해서 1과 10의 자리는 Web Server나 WAS 별로 동일하게, 100의 자리는 변경하여 설치하는 것을 권장한다.
또한 Dynamic Port Range를 전체 Port 범위로 사용하지 말 것을 권고한다. LENA 기동에 필요한 Port를 OS의 다른 Service가 Source Port로 점유하는 일이 발생할 가능성이 있다. |
3. Installation
3.1. LENA 설치
LENA 설치파일을 대상 서버의 준비된 디렉토리에 업로드한다. 설치파일을 통해 LENA Manager를 설치하고자 하는 Server에 LENA Manager를 설치하고 Web Server를 설치할 Server에 Web Server Node를, WAS를 설치할 Server에 WAS Node를 설치한다.
LENA 설치를 진행 하기에 앞서 JVM 을 참조하여 JDK를 미리 설치하도록 한다. |
Node의 설치 후 Web Server와 WAS의 설치는 LENA Manager의 Web UI를 통해서 설치한다. LENA 설치 파일은 제품 구분과 용도에 따라 다음과 같이 구분된다.
| 제품 구분(Edition) | OS 구분 | 설치 파일 | 비고 |
|---|---|---|---|
Enterprise | Linux | lena-enterprise-linux_na_x86_64-1.3.1.0.tar.gz | LENA Manager, WAS 설치용 |
Windows | lena-enterprise-win_na_x86_64-1.3.1.0.zip | ||
Standard | Linux | lena-standard-linux_na_x86_64-1.3.1.0.tar.gz | |
Windows | lena-standard-win_na_x86_64-1.3.1.0.zip | ||
- | Linux | lena-web-linux_na_x86_64-1.3.1.0.tar.gz | Web Server 설치용 |
Windows | lena-web-win-na_x86_65-1.3.1.0.zip |
Enterprise Edition과 Standard Edition의 차이는 운영자 매뉴얼의 Server Module 를 참고한다. |
Linux와 Windows 에서의 LENA 설치는 큰 흐름에서는 동일한 방식으로 진행된다. 본 문서에서는 Linux를 기준으로 설명한다.
3.1.1. LENA Manager 설치/실행
LENA 설치 패키지는 압축파일 형식으로, 설치할 서버에 업로드 후에 압축을 해제하여 사용한다. LENA Manager는 WAS Node 설치파일에 포함되어 있으며 설치할 경로(예: /engn001/lena)에 설치파일을 업로드 후 압축을 푼다.
LENA Manager는 WAS Node 설치파일에 포함되어 있다. |
- 설치 경로 및 설치 파일 업로드 확인
[lena]# cd /engn001/lena
[lena]# ll
-rw-rw-r-- 1 lena lena lena-enterprise-linux_na_x86_64-1.3.1.0.tar.gz압축 해제 시 설치파일의 확장자 부분을 제외한 나머지 이름으로 디렉토리가 생성되는데 |
- 설치 파일 압축 해제 / 디렉토리 명 변경
[lena]# tar -xvzf lena-enterprise-linux_na_x86_64-1.3.1.0.tar.gz
[lena]# mv lena-enterprise-linux_na_x86_64-1.3.1.0 1.3
[lena]# ll
drwxr-xr-x 12 lena lena 1.3
-rw-rw-r-- 1 lena lena lena-enterprise-linux_na_x86_64-1.3.1.0.tar.gzinstall.sh(예: /engn001/lena/1.3/bin/install.sh) 파일을 이용하여 설치하며
다음과 같은 명령어를 사용하여 설치할 수 있다.
- LENA Manager 설치
[lena]# cd /engn001/lena/1.3/bin
[lena]# ./install.sh create lena-manager
*******************************
* LENA Server Install ! *
*******************************
+-------------------------------------------------------------------------------------
| 1. SERVICE_PORT is the port number used by Manager.
| ex : 7700
| 2. MONITORING_PORT is the port number used by Manager for monitoring.
| ex : 16100
| 3. RUN_USER is user running LENA Manager.
| ex : lena, wasadm
+-------------------------------------------------------------------------------------
Input SERVICE_PORT for execution. (q:quit)
Default value is '7700'
7700LENA Manager 설치가 완료되면 install.sh 을 실행한 디렉토리에 LENA Manager 와 관련된 Script 파일이 생성된다.
| Script 파일명 | 설명 |
|---|---|
start-manager.sh | LENA Manager 를 시작한다. |
ps-manager.sh | LENA Manager가 실행중인지 확인한다. |
stop-manager.sh | LENA Manager 를 중지한다. |
start-manager.sh 을 실행하여 LENA Manager를 시작한다.
[lena]# ./start-manager.sh
--------------------------------
LENA Manager
--------------------------------
Using LENA_HOME : /engn001/lena/jadeu3/1.3
Using JRE_HOME : /engn001/java/jdk1.8.0_202
Using SERVER_PID : /engn001/lena/jadeu3/1.3/modules/lena-manager/lena-manager_solmanager.pid
Using SERVER_HOME : /engn001/lena/jadeu3/1.3/modules/lena-manager
Using SERVER_ID : lena-manager
Using INSTANCE_NAME : lena-manager_solmanager
LENA started.LENA Manager가 정상적으로 실행되면 해당 서버의 Service Port로 Manager에 접속할 수 있다.
http://Server_IP:7700

아래의 초기 접속 계정/비밀번호로 접속하면 초기 화면을 확인 할 수 있다.
- 초기 접속 계정/비밀번호
admin / !admin1234

3.1.2. Node 설치(Command Line)
Node의 설치는 LENA 설치 패키지의 압축을 푸는 것과 같다. WAS, Web Server를 설치할 서버에 각 설치 패키지를 준비한 경로(예: /engn001/lena 또는 /engn001/lenaw)에 업로드 후 압축을 해제한다.
Node를 설치하면 아래와 같이 Node Agent를 실행, 중지, 상태확인을 하기위한 script가 존재한다.
| script 경로 | script 명 | 비고 |
|---|---|---|
Node 설치경로 하위 'bin' | start-agent.sh | Node Agent 실행 |
ps-agent.sh | Node Agent 프로세스 확인 | |
stop-agent.sh | Node Agent 중지 |
WAS Node 설치
WAS Node의 설치 시 고려할 수 있는 사항은 다음과 같다.
LENA Manager와 WAS Node를 같은 Server에 설치
LENA Manager와 WAS Node를 다른 Server에 설치(LENA Manager 독립 설치)
1번의 경우 LENA Manager 설치/실행 에서 LENA Manager를 설치하기 위해 WAS Node 설치 패키지의 압축을 풀었으므로 이미 WAS Node가 설치되어 있는 상태이다.
2번의 경우 WAS Node를 설치할 Server의 준비한 경로(예: /engn001/lena)에 LENA WAS 설치 패키지를 업로드 후 다음과 같이 압축을 풀어 설치한다.
[lena]# cd /engn001/lena
[lena]# ll
-rw-rw-r-- 1 lena lena lena-enterprise-linux_na_x86_64-1.3.1.0.tar.gz압축 해제 시 설치파일의 확장자 부분을 제외한 나머지 이름으로 디렉토리가 생성되는데 |
[lena]# tar -xvzf lena-enterprise-linux_na_x86_64-1.3.1.0.tar.gz
[lena]# mv lena-enterprise-linux_na_x86_64-1.3.1.0 1.3
[lena]# ll
drwxr-xr-x 12 lena lena 1.3
-rw-rw-r-- 1 lena lena lena-enterprise-linux_na_x86_64-1.3.1.0.tar.gzNode를 설치했다면 start-agent.sh로 Node Agent를 실행한다.
[lena]# cd /engn001/lena/1.3/bin
[lena]# ./start-agent.sh
Input JAVA_HOME path for LENA. ( q: quit )
JAVA_HOME PATH :
/engn001/java/jdk1.8.0_202 (1)
Input Agent port for LENA Agent. ( q: quit )
Agent port (Default : 16800):
16800 (2)
Input Agent user for LENA Agent. ( q: quit )
Agent user (Default : lena):
lena (3)
--------------------------------
LENA Agent
--------------------------------
Using LENA_HOME : /engn001/lena/1.3
Using JAVA_HOME : /engn001/java/jdk1.8.0_202/jre
Using CONF_FILE : /engn001/lena/1.3/conf/agent.conf
Using LOG_HOME : /engn001/lena/1.3/logs/lena-agent
Using RUN_USER : lena
Using PORT : 16800
Using UUID : 98449860-0a9a-323b-9766-98c4292000df
LENA Agent is started.Node Agent 실행 시 입력받는 항목은 다음과 같다.
| 1 | JAVA HOME (jdk) 경로 입력 |
| 2 | Node Agent가 사용할 Port 입력 |
| 3 | Node Agent 실행 OS 계정 입력 |
Web Server Node 설치
Web Server를 설치할 Server에 LENA Web Server 설치용 패키지를 업로드 후 압축을 풀어 설치한다.
[lenaw]# cd /engn001/lenaw
[lenaw]# ll
-rw-rw-r-- 1 lena lena lena-web-linux_na_x86_64-1.3.1.0.tar.gz [lenaw]# tar -xvzf lena-web-linux_na_x86_64-1.3.1.tar.gz
[lenaw]# mv lena-web-linux_na_x86_64-1.3.1 1.3
[lenaw]# ll
drwxr-xr-x 12 lena lena 1.3
-rw-rw-r-- 1 lena lena lena-web-linux_na_x86_64-1.3.1.0.tar.gz압축 해제 시 설치파일의 확장자 부분을 제외한 나머지 이름으로 디렉토리가 생성되는데 |
Node를 설치 한 후 start-agent.sh로 Node Agent를 실행한다.
[lena]# cd /engn001/lenaw/1.3/bin
[lena]# ./start-agent.sh
Input JAVA_HOME path for LENA. ( q: quit )
JAVA_HOME PATH :
/engn001/java/jdk1.8.0_202 (1)
Input Agent port for LENA Agent. ( q: quit )
Agent port (Default : 16800):
16800 (2)
Input Agent user for LENA Agent. ( q: quit )
Agent user (Default : lena):
lena (3)
--------------------------------
LENA Agent
--------------------------------
Using LENA_HOME : /engn001/lenaw/1.3
Using JAVA_HOME : /engn001/java/jdk1.8.0_202/jre
Using CONF_FILE : /engn001/lena/1.3/conf/agent.conf
Using LOG_HOME : /engn001/lena/1.3/logs/lena-agent
Using RUN_USER : lena
Using PORT : 16800
Using UUID : 98449860-0a9a-323b-9766-98c4292000df
LENA Agent is started.Node Agent 실행 시 입력받는 항목은 다음과 같다.
| 1 | JAVA HOME (jdk) 경로 입력 |
| 2 | Node Agent가 사용할 Port 입력 |
| 3 | Node Agent 실행 OS 계정 입력 |
LENA Manager와 Node의 연동(등록)
WAS Node와 Web Server Node를 설치하고 Agent를 기동하면 LENA Manager를 통해 Node를 등록할 수 있다.
LENA Manager의 상단 'SERVER' 메뉴를 선택하면 Node List를 확인 할 수 있다.
Node 등록을 위해 'Register' 버튼을 클릭하면 아래와 같이 Node를 등록하기 위한 Empty Row가 추가되며 각 입력 항목을 등록한다.

Node 등록 시 입력할 항목은 다음과 같다.
Node Name: 등록할 Node의 명칭
Node Type: Application / Web 중에 선택
Node IP: Node가 설치된 Server의 IP Adress
Node Port: Node 설치시 입력한 Node Port
Manager Address 항목의 경우 LENA Manager가 설치된 Server의 IP가 자동입력 되므로 별도 입력할 필요는 없다.
입력 항목을 모두 입력한 뒤 'Save' 버튼으로 Node 등록을 완료하며 정상 처리 시 아래와 같은 화면을 확인할 수 있다.

3.1.3. Node 원격 설치(LENA Manager Web UI)
Node의 설치는 Node 설치(Command Line) 에서 진행한 방법 외에도 LENA Manager를 통해 원격으로 설치할 수도 있다. 이를 위해서는 LENA (Manager)를 설치한 Server의 특정 디렉토리 안에 LENA 설치파일(WAS, Web Server)를 업로드 해 두어야 한다. 설치 패키지를 업로드 해 두어야 하는 경로의 예시는 다음과 같다.
| LENA 설치경로 | LENA 설치 패키지 업로드 경로 |
|---|---|
/engn001/lena/1.3 (LENA_HOME) | [LENA_HOME]/repository/install-files/default |
해당 경로에 앞서 사용한 WAS, Web Server 설치파일을 업로드 한다.
[lena]# cd /engn001/lena/1.310/repository/install-files/default
[lena]# ll
-rw-rw-r--. 1 lena lena lena-enterprise-linux_na_x86_64-1.3.1.0.tar.gz
-rw-rw-r--. 1 lena lena lena-web-linux_na_x86_64-1.3.1.0.tar.gz해당 경로에 설치 패키지를 업로드 했다면 LENA Manager의 'SERVER' 메뉴를 선택하고 하단의 'Install' 버튼을 클릭한다.

Node 원격 설치 시 입력해야 하는 항목은 다음과 같다.
Node Type: Application / Web 중에 선택
Node Name: 원격 Server에 설치할 Node의 명칭
Node Address: Node를 설치할 원격 Server의 IP Adress
Node Port: 원격 Server에서 Node가 사용할 Port
User: 원격 Server의 OS 계정
Password: 원격 Server의 OS 계정의 비밀번호
SSH Port: 원격 Server의 SSH Port
LENA Home: 원격 Server에 Node를 설치할 경로
Java Home: 원격 Server에 설치되어있는 JAVA Home 경로
원격 설치에서 입력하는 값을 토대로, LENA Manager는 앞서 미리 준비해둔 설치 패키지 파일을 원격 Server로 전송하고 Node를 설치하고, 설치한 Node의 Agent를 자동으로 실행하는 것으로 원격 설치는 완료된다. 이러한 진행 상황은 Popup 창을 통해 확인 할 수 있다.

설치가 정상적으로 완료되면 원격 설치한 Node는 LENA Manager에 자동으로 등록된다.

Node의 원격 설치를 위해서는 LENA Manager가 설치된 Server와 원격 설치할 Server 간의 SSH Port 방화벽이 Open 되어있어야 한다. |
3.1.4. WAS 설치/실행
WAS Node를 설치, 등록까지 완료했다면 이제 LENA Manager Web UI를 통해 WAS 를 설치할 수 있다. LENA Manager 상단의 'SERVER' 메뉴를 선택 한 뒤 좌측에서 WAS 를 설치할 WAS Node를 선택하면 WAS List를 확인할 수 있다. 이 화면에서 'Install' 버튼을 클릭한다.


'Install' 버튼을 클릭하면 WAS를 설치하기 위한 정보를 입력하는 Popup 창이 출력되며 각 입력항목은 다음과 같다.
Server Type: WAS의 Type, Standard / Enterprise 중 택
Node: WAS 가 설치될 Node(수정불가)
Server ID: LENA Manager 가 WAS를 식별하기 위한 명칭
Service Port: WAS가 설치될 때 기준이 되는 HTTP Port를 의미
Run User: WAS 의 기동 시 사용할 OS 계정(수정불가)
Install Root Path: WAS 가 설치될 경로(수정불가)
Log Home: WAS Log의 경로
default: [Install Root Path]/logs
cutom: 사용자가 임의로 경로 지정
JVM Route: Web Server와 연동 시 Web Server 가 WAS를 식별하기 위한 값
auto: LENA에서 자동생성
manual: 사용자가 임의로 지정
WAS 는 기동 시 HTTP, HTTPS, AJP 등 다양한 Port를 사용하는데 LENA 에서는 WAS 설치 시 사용자 편의를 위해 HTTP Port 만을 입력받고 이를 기준으로 다른 Port 값을 자동계산하여 설치한다. |
WAS 설치 정보를 모두 입력 한 뒤 'Save' 버튼을 클릭하면 WAS가 설치되며 WAS List 에서 설치한 WAS 를 확인 할 수 있다.

중지되어 있는 WAS 를 기동하려면 WAS List 우측의 'Start' 버튼을 클릭한다. 또한 기동되어있는 WAS 를 중지하려면 같은 위치에 'Stop' 버튼으로 바뀌므로 해당 버튼을 클릭한다.
WAS 기동 시에는 WAS 기동 Log(Application 이 배포되어 있다면 Application 기동 Log 도 함께)가 Popup 창으로 출력된다.

3.1.5. Web Server 설치/실행
WAS 설치와 동일한 방식으로, LENA Manager Web UI를 통해 Web Server를 설치할 Web Server Node를 선택한 뒤 Web Server를 설치할 수 있다.


'Install' 버튼을 클릭하면 Web Server를 설치하기 위한 정보를 입력하는 Popup 창이 출력되며 각 입력항목은 다음과 같다.
Server Type: Web Server (고정)
Node: Web Server 가 설치될 Node (수정불가)
Server ID: LENA Manager 가 Web Server 를 식별하기 위한 명칭
Service Port: Web Server 가 사용할 HTTP Port
Run User: Web Server 기동 시 사용할 OS 계정(수정불가)
Web Server Engine Path: Web Server 설치 시 사용할 Engine 경로(수정불가)
Install Root Path: Web Server 가 설치될 경로(수정불가)
Log Home: Web Server Log 경로
default: [Install Root Path]/logs
custom: 사용자가 임의로 경로 지정
Web Server 는 기동 시 HTTP, HTTPS 등 다양한 Port를 사용하는데 LENA 에서는 Web Server 설치 시 사용자 편의를 위해 HTTP Port 만을 입력받고 이를 기준으로 다른 Port 값을 자동계산하여 설치한다. |
Web Server 설치 정보를 모두 입력 한 뒤 'Save' 버튼을 클릭하면 Web Server가 설치되며 Web Server List 에서 확인할 수 있다.

중지되어 있는 Web Server 를 기동하려면 WAS List 우측의 'Start' 버튼을 클릭한다. 또한 기동되어있는 Web Server 를 중지하려면 같은 위치에 'Stop' 버튼으로 바뀌므로 해당 버튼을 클릭한다.
Web Server 기동 시에는 Web Server 기동 Log가 Popup 창으로 출력된다.

Web Server - WAS 연동
Web Server와 WAS 간 연동 설정에 대해 알아본다. LENA Web Server 와 WAS 의 연동은 Web Server 설정 화면에서 할 수 있다. LENA Manager 상단의 'SERVER' 메뉴에서 설치한 Web Server 를 선택하여 설정 화면을 열고 설정 화면 내 상단의 'Connector' 탭을 선택한다.

Web Server 의 'Connector' 탭에서는 Web Server 와 WAS 간 연결에 대한 설정을 관리한다.
'Connector' 탭 화면 하단의 WAS List 란에 연동할 WAS를 추가하면 기본적인 Web Server 와 WAS 간 연동이 완료된다.
WAS 를 추가하기 위해서는 WAS List 란의 '+' 버튼을 클릭하면 열리는 팝업에서 설치되어 있는 WAS를 선택하고 'Save' 버튼을 클릭한다.
팝업에서는 LENA Manager 에 등록되어있는 WAS Node 별로 WAS 목록을 확인 할 수 있으며 이미 'Connector' 에 등록한 WAS는 보이지 않는다.

WAS List에 연동 설정할 WAS가 추가되면 우측 하단의 'Save' 버튼을 클릭하여 최종 저장한다.

3.1.6. Session Server 설치 및 연동
Session Server는 Session Clustering 을 적용 시에 설치하며 다음 두 가지 방법으로 설치할 수 있다.
Standalone 모드: Session Server를 별도 Server 로 설치하는 방법
Embedded 모드: Session Server를 별도 Server 로 설치하지 않고 기존에 설치한 WAS 내에 Emebedded 형태로 설치하는 방법
Standalone 모드 설치와 WAS 연동
Session Server 는 WAS Node에 설치할 수 있다. LENA Manager 상단의 'SERVER' 메뉴를 선택 후 Session Server 를 설치할 WAS Node를 선택한다. WAS List 하단에는 설치된 Session Server를 확인 할 수 있는 Session Server List 를 확인할 수 있다.


'Install' 버튼을 클릭하면 Session Server를 설치하기 위한 정보를 입력하는 Popup 창이 출력되며 각 입력항목은 다음과 같다.
Server Type: Standalone (고정)
Node: Session Server 가 설치될 Node(수정불가)
Server ID: LENA Manager 가 Session Server 를 식별하기 위한 명칭
Service Port: Session Server 가 사용할 Port
Mirror Server IP: 다른 하나의 Session Server 가 설치된 Node(등록한 Node 중에서 선택)
Mirror Server Port: 다른 하나의 Session Server 가 설치된 Node에서 Session Server 가 사용하는 Port
Run User: Session Server 기동 시 사용할 OS의 계정(수정불가)
Install Root Path: Session Server 가 설치될 경로(수정불가)
Log Home: Session Server Log 경로
default: [Install Root Path]/logs
custom: 사용자가 임의로 경로 지정
Session Server 설치 정보를 모두 입력 한 뒤 'Save' 버튼을 클릭하면 Session Server 가 설치되며 Session Server List 에서 확인 할 수 있다.
Session Clustering 구성 시 Session Server는 2기를 설치하여 하나는 Primary, 다른 하나는 Secondary 이중화 구성을 한다. |
위 예시 그림에서는 'Mirror Server IP' 에 다른 하나의 WAS Node를 지정하였으며 해당 WAS Node 에도 아래와 같이 Session Server 를 설치한다.

Session Server 를 모두 설치 한 뒤 WAS 와 연동하기 위해 WAS 설정 화면의 'Session' 탭을 선택한다.
'Session' 탭 에서는 WAS 의 Session Clustering 적용을 위한 Session Server 연동 설정을 관리한다. 설정 항목의 'Session Clustering Enable' 항목을 'Yes' 로 변경하여 세부 설정이 표시되도록 한다. Client Mode 의 경우 별도로 설치한 Session Server 를 기동하고 이를 WAS 와 연동하여 Session Clustering 을 적용하는 방식이다.

Client 모드 Session Server 를 기준으로, 설정 값은 다음과 같다.
Primary Server Host: Primary 로 지정할 Session Server 가 설치된 Node 를 선택하고 Session Server 를 지정한다.
Secondary Server Host: Secondary 로 지정할 Session Server 가 설치된 Node 와 Session Server 를 지정한다. Session Server 가 2기 설치되어 있고, Primary Server Host 를 선택하면 나머지 Session Server 가 자동으로 Secondary 로 지정된다.
External Stored Session: Session Clustering 적용과 함께 WAS 와 Session Server(2기)에서 관리되는 Session 정보를 Session Server(2기) 에서만 관리할 지 여부를 선택한다. 주로 Cloud, Container 환경에서 구성 시 해당 옵션을 사용한다.(Default false)
Share session in applications: WAS에 여러 Application 이 배포되는 경우 해당 Application 간 Session 정보를 공유할 지 여부를 선택한다.(Default false)
Multi Login Control: 중복 로그인 제어 기능의 사용여부를 선택한다.(Default false)
Client 모드 Session Server 의 경우 설정을 적용할 WAS 마다 위와 같은 설정을 적용해 주어야 한다.
Session 설정 변경 후 WAS를 재기동 해야한다. |
Embedded 모드 설치와 WAS 연동
Session Server 의 기능을 Embedded 모드로 사용할 WAS 를 선택하여 설정화면을 연 뒤, 상단의 'Session' 탭을 선택한다.
'Session' 탭 에서는 WAS 의 Session Clustering 적용을 위한 Session Server 연동 설정을 관리한다. 설정 항목의 'Session Clustering Enable' 항목을 'Yes' 로 변경하여 세부 설정이 표시되도록 한다. Embedded Mode 의 경우 WAS 에 Session Server 기능이 WAS 에 Embedded 형태로 WAS 가 기동한다.

Embedded 모드 Session Server 를 기준으로, 설정 값은 다음과 같다.
Embedded Host: Embedded Mode 선택 시 현재 WAS 로 고정된다.
Embedded Port: Embedded Session Server 가 사용할 Port를 입력한다.
Secondary Server Host: 다른 하나의 Embedded Session Server 를 사용할 WAS 를 지정한다. WAS 가 설치된 Node 를 선택 후 WAS 를 선택한다.
Secondary Server Port: 다른 하나의 Embedded Session Server 가 사용할 Port 를 입력한다.
Multi Login Contorl: 중복 로그인 제어 기능의 사용여부를 선택한다. (Default false)
설정 값 입력, 선택을 마친 뒤 'Save' 버튼을 눌러 저장하면 Embedded Session 설정이 완료되며 Embedded Session 의 설정은 하나의 WAS 에서 진행하면 다른 하나의 WAS 에도 설정이 적용된다.
Session 설정 변경 후 WAS를 재기동 해야한다. |

3.1.7. Server 간 연동 확인
앞서 Web Server - WAS 연동 과 Session Server 설치 및 연동 과정을 통해서 진행한 연동 설정을 확인하는 방법을 설명한다.
LENA Manager 에서는 설치한 Server 의 구성을 간편하게 확인할 수 있도록 Topology View 를 제공하고 있다. 이 Topology 기능을 통해 연동이 정상적으로 확인 하는 방법과
Web Server, WAS 설치 시 기본 탑재되어 있는 LENA Sample 페이지를 통해 연동이 정상적으로 되어있는 지를 확인 할 수 있다.
Topology 를 통한 확인
LENA Manager 상단의 'Topoolgy' 메뉴를 선택한다.

Topology View 에서는 기본적으로 현재 등록되어 있는 Node 와 Node 별 설치한 Server 의 구성과 연동정보를 확인 할 수있다.
위 그림에서는 Web Server 2기, WAS 2기 그리고 Session Server 2기가 설치되어 있으며 Web Server 와 WAS, WAS 와 Session Server 간 연동 설정이 연결선으로 표현되고 있으며 이를 통해 Server 간 연동이 정상적으로 되었는지 확인 할 수 있다.
Sample Page 호출을 통한 확인
LENA 의 Web Server 와 WAS 에는 기본 탑재된 Sample Page와 Sample Application 이 있다. 이는 초기 설치 후 정상 연동을 확인하는 용도로도 사용될 수 있다.
먼저 Web Server 의 IP와 Port를 확인한 뒤 웹 브라우저에 아래와 같이 입력한다.
http://[Web Server IP]:[Web Server Port]/index.html
그럼 아래와 같이 LENA 에서 제공하는 index.html 페이지가 호출되는 것을 확인 할 수 있으며 Web Server 가 정상호출 되는 것을 확인 할 수 있다.

Sample Application 호출을 통한 확인
LENA WAS를 설치하면 LENA 에서 제공하는 기본 Application 이 탑재되어 있다. 이 Application의 index.jsp, session.jsp 를 호출하면 각각 WAS 호출 테스트, Session Clustering 기능 테스트를 수행할 수 있다.
Web Server 와 WAS 가 설치 초기상태로 설정되어 있다는 가정 하에 웹 브라우저에 아래와 같이 입력한다.
http://[Web Server IP]:[Web Server Port]/index.jsp
Web Server 와 WAS 가 정상 연결이 되어있다면 Web Server 의 IP와 Port 로 호출한 위 요청은 WAS로 전달되어 index.jsp 페이지를 요청하게 되고 다음과 같이 LENA Sample Application 에서 제공하는 index.jsp 페이지가 호출된다.

index.jsp 페이지를 호출하면 현재 요청을 어떤 WAS 가 처리하는지를 Server ID, Service Port, JvmRout 값을 통해 확인할 수 있다.
이번에는 동일한 Web Server IP, Port 로 아래와 같이 session.jsp 를 호출한다.
http://[Web Server IP]:[Web Server Port]/session.jsp
session.jsp 를 호출하면 현재 요청에 대한 Session 정보가 추가로 확인된다. 호출을 반복함에 따라 Session Count 의 수가 증가하며 두번째 호출 부터 발급된 Session ID가 표시된다. Session Clustering 이 정상 적용 되었는지를 확인 하기 위해서는 Session ID가 발급된 상태에서 현재 요청을 처리중인 WAS 를 중지하고 웹 브라우저를 새로고침하여 요청을 다시 보냈을 때, 기동중인 다른 WAS 가 요청을 처리하지만 Session ID 가 그대로 유지되며 Session Count 가 증가하는 것으로 확인할 수 있다.
